益生菌的概念最早在1965年由Lilly等人提出,他们将其定义为“能产生促进生长因子的微生物”。乳酸菌在发酵食品和乳制品中有着长久的的使用历史,因此摄入乳酸菌获得的感染风险较低。食品中的乳酸菌大多来自哺乳动物的正常菌群,其安全性在众多的报道中得到证实。为了有效降低对抗生素的依赖性,充分发挥益生菌在临床治疗上的作用已受到广泛重视。
乳酸菌(lactic acid bacteria,LAB)是一类可以发酵葡萄糖以产生大量乳酸的细菌的总称。它广泛分布于整个自然界,也是人体肠道中常见的菌群,与人类健康密切相关。


大量研究表明,乳酸菌及其次生代谢产物胞外多糖(exopolysaccharide,EPS)在抗肿瘤、调节机体免疫和优化肠道微生态环境中发挥重要作用。然而抗肿瘤以及调节肠道上皮屏障功能的具体分子机制、详细的信号通路方面却研究甚少,因此,本文以植物乳杆菌NCU116的胞外多糖(EPS116)为材料,探讨其抗肿瘤与调节肠道屏障功能的作用及其分子机制,从而为其开发为一种新型健康食品提供一定的理论基础。

本文探讨了EPS116在调节结肠黏膜屏障中的作用和分子机制。动物和组织切片染色实验表明,EPS116可以减轻DSS诱导的小鼠结肠炎症的程度(包括体重减轻,粪便便血、腹泻、结肠的变短和结肠组织切片评分等参数)。

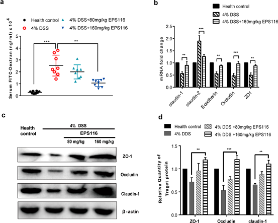
FITC-dextran通透实验显示EPS116可以修复DSS诱导的小鼠肠道屏障功能失调。RT-qPCR和Western blot结果显示,EPS116促进小鼠结肠组织中紧密连接蛋白Claudin 1,Occludin和ZO-1的表达,并降低了蛋白Claudin 2的表达。
DSS处理导致小鼠血清中促炎细胞因子TNF-α,IFN-γ和IL-6水平的显著增加,而EPS116的摄取降低了它们的表达水平。
体外细胞实验表明,EPS116可以降低单层Caco-2细胞的通透性,并上调紧密连接蛋白Occludin和ZO-1的表达。
此外,染色质免疫沉淀数据显示EPS116促进STAT3与紧密连接蛋白基因Occludin和ZO-1启动子的结合。

进一步的RNAi实验显示,相对于野生型Caco-2细胞,EPS116对STAT3缺陷的Caco-2细胞中Occludin和ZO-1表达上调程度显著降低,单层细胞的渗透性也显著增加,表明EPS116对上皮屏障功能的调节应该依赖于STAT3。因此,他们的研究揭示了EPS116通过调节肠上皮屏障功能抑制肠炎症的新机制。综上所述,本研究证实了植物乳杆菌NCU116的胞外多糖(EPS116)抗肿瘤活性和调节肠道黏膜屏障的能力。EPS116抗肿瘤活性的发挥是通过细胞表面受体TLR2,并依赖于c-Jun和Fas/FasL信号通路引起的细胞凋亡;其肠道黏膜屏障调节能力依赖于转录因子STAT3信号通路,通过促进紧密连接蛋白表达来达成。

综上所述,证明了EPS116可作为IBD的预防治疗剂以及一种新的肠保健产品,具有肠屏障功能调剂活动。那么饭后一杯乳酸菌,让我们的肠胃活动起来吧!
(糖生物工程课题组)

